199€ or 2* 99€

POINT CLOUDS CONQUEROR: GROUD TRUTH OPS

Learn how to build LiDAR Algorithms in Real Self-Driving Car Architectures

☢️ADVANCED ONLY: TAKE YOUR POINT CLOUD SKILLS TO THE REAL-WORLD FRONTIER!

Dear Perception Engineer,

If you've recently felt like your LiDAR skills were a bit too "rookish", meaning you have a good understanding of the algorithms, but still feel a certain gap with engineers from real autonomous tech companies, then this page will show you how to close it.

Here's the idea:

You've taken my course POINT CLOUDS CONQUEROR, and learned about point cloud processing, thresholding, 3D Object Detection, 3D Segmentation, alignment, LiDAR types, surface reconstruction, feature thresholding, and many more algorithms they use in the field...

This is what POINT CLOUDS CONQUEROR is about: LiDARs & 3D Perception algorithms.

But in the field, companies like Waymo don't just use LiDARs and plug them to algorithms... They actually use 5 LiDARs, of different types, sizes, dimensions, each calibrated differently, and running different types of algorithms...

When working solely on a perfectly prepared 360° point cloud, you introduce a natural distance with the real world, and their constraints...

I mean, do you realize that if you have a Velodyne giving you 20,000 points per second, and an Ouster OS1 giving you 200,000 points per scan... any preprocessing you'll do on the Ouster will take 10x longer?

Think about all the synchronization issues it can provoke...

And did you know that if your car drives faster than your mechanical LiDAR rotates, you can get a distorted point cloud?

Or that some traffic signs can create so much reflectivity that you could see ghosts?

DEMO: This is what you typically get when you're using several LiDARs

Unaligned point clouds, the same objects shown twice, overlap, different shapes, forms, sizes, intensities, it's all very messy...

When hiring you, companies expect you to have a solution for these problems. This is the real world, it's imperfect, it's ugly, it's hard... and if you want to lead that world, and work as a LiDAR Engineer, then you'll need to know about the...

GROUND TRUTH OPS!

...that companies implement!

And this is what we'll do in this course, so let us dive right in the 3 modules, and all the skills you'll learn...

Part I

LiDAR 'Stitching', Alignment, & Solid-State Fusion

In this first part, you're going to dive right in the real world algorithms and implement what I named "Solid-State Fusion".

Multi-LiDAR Fusion Project

Implement a complete pipeline to fuse multiple LiDARs together and build a realistic visualizer (in this workshop, you'll also learn about the metrics and right/wrong ways to know if your algorithms are effective)

LiDARs in the Real World

A thorough understanding of all the 6 main issues you may face when using LiDARs in the real-world, and how to overcome each (this creates "awareness" of the reality of the field, avoiding passing for a rookie)

Solid-State Fusion & LiDAR Stitching

Understand how to Fuse Several LiDARs together no matter their types, dimensions, or number of points (practical, in-demand skill)

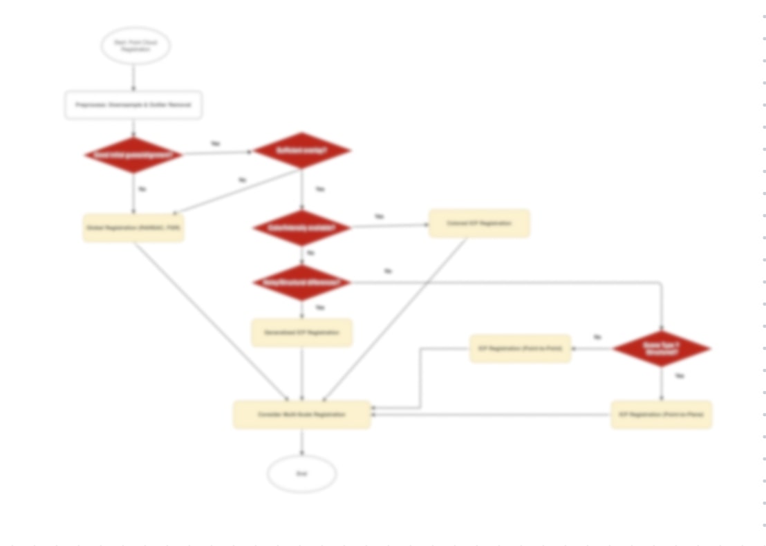
Point Cloud Registration Cheatsheet

Know exactly which algorithm to use depending on your situation — this creates a reassuring "pro" feeling to recruiters and managers

The theory behind multiple types of ICP

Understand how the most popular algorithms such as ICP or NDT work — and get a deep dive into the maths of generalized registration.

And many more, such as...

How to synchronize multiple LiDARs of different types and number of points; When to use Point-To-Plane ICP (versus Point-To-Point); How to clean a noisy point cloud; Why traditional Outlier Detection techniques fail with Ghosts (and what to do instead); and many more...

Part II

LiDAR Algorithms in Production

LiDARs in Production

Inside a Professional LiDAR Pipeline, and the #1 most used LiDAR Alignment technique

Professional Outlier Removal

Why traditional Outlier Removal Techniques don't work with multiple LiDARs, and 3 advanced techniques used in production to remove noise & ghosts

10 C++ Code Walkthrough

A specialized deep dive into the C++ code of 10 algorithms used in professional LiDAR pipelines

Motion Distortion

Why Rotating LiDARs create Motion Distortion Issues when driving at high speed, and a technique LiDAR companies use to solve it (hint: mechanical sweep isn't compatible with high speed driving)

LiDAR Filtering

The #1 filter every self-driving car want to apply (and the 3 second most important ones)

Plus:

How to filter 'Dual-Returns' (and why you can't just pick weak return signals), How the Normal Distribution Transform (NDT) algorithm works (and why it's better for real-time)...

and perhaps the best of all:

A Deep Dive Notebook teaching you how to implement LiDAR Alignment from scratch with numpy

Part III

Building LiDAR Algorithms in Real Autonomous Robots

Multi-LiDAR Alignment on ROS in 5 minutes

A Step-By-Step Instruction to run a Multi-LiDAR Processing Pipeline in 5 minutes or less on your computer (without any setup — we made the ROS part extremely simple to do, all you'll need is 3 command lines in a terminal)

Single & Multi-LiDAR Calibration

The secrets of single & multi-LiDAR Calibration, and the #1 most important parameter that matters when calibrating a LiDAR (hint: it's about elevation)

How to implement your own LiDAR Calibrator

Implement a Python Script to Fuse Several LiDARs together in a real self-driving car recording

Integrating KISS-ICP Into a State of the Art Architcture

Learn how to "prepare" a point cloud to be fed to SLAM algorithms like KISS-ICP, and a step-by-step guide to do it yourself (when you simply run a github package on a raw LiDAR point clouds, you get very poor results, we'll see how to tacle this)

Algorithms to use when everything else fails

We'll also take a look at specific algorithms to use when you have partial point clouds, with very few overlapping points, different number of points, frequencies, and everything that is "ground truth"

Frequently asked questions

Can I take this course without POINT CLOUDS CONQUEROR?

This course is a spin-off of Point Clouds Conqueror — it builds on the skills taught in the course to help you move from the playground to the production world. It doesn't make sense to take it without very good LiDAR skills first.

How long is the course and what do I get after it?

The course is set to be short and direct. Since you already validate high-prerequisites when entering, we can assume you'll be able to do it in about 3 hours. We will give additional workshops to those who wish to go further, and the course contains lots of room for additional exploration after it.

After completing this course, you'll have the skills that the LiDAR Engineers have in real autonomous tech companies. It's not about understanding a few clustering approaches, it's about knowing how companies really do, and being able to do it too.

Do I get lifetime access?

Yes, all courses come with lifetime access, and we make sure to always keep our courses up to date.

Yes, you can choose NOT to build the "Pro" LiDAR skills

But I prefer to tell you, this course is the ONLY course that teaches LiDARs & 3D Perception with this much realism.

Most tutorials and courses out there will work with one point cloud, perfectly built for "educational purposes", and without any of the real-world constraints you need to know about.

When you learn how to build real-world algorithms, you suddenly become more than just a self-taught, you give that 'insider' effect and communicate with companies that you are already part of their world.

This advanced DLC is about being a 3D Perception Leader, and if you are ready to master these skills, then you can join with the link below...

199€ or 2* 99€

POINT CLOUDS CONQUEROR: GROUD TRUTH OPS

Learn how to build LiDAR Algorithms in Real Self-Driving Car Architectures